Relación pedagógica en la educación intercultural: una aproximación desde los profesores mentores en La Araucanía
DOI:
https://doi.org/10.1590/S1678-4634202046229579%20Palavras-chave:
Relación educativa, Educación intercultural, Prácticas pedagógicasResumo
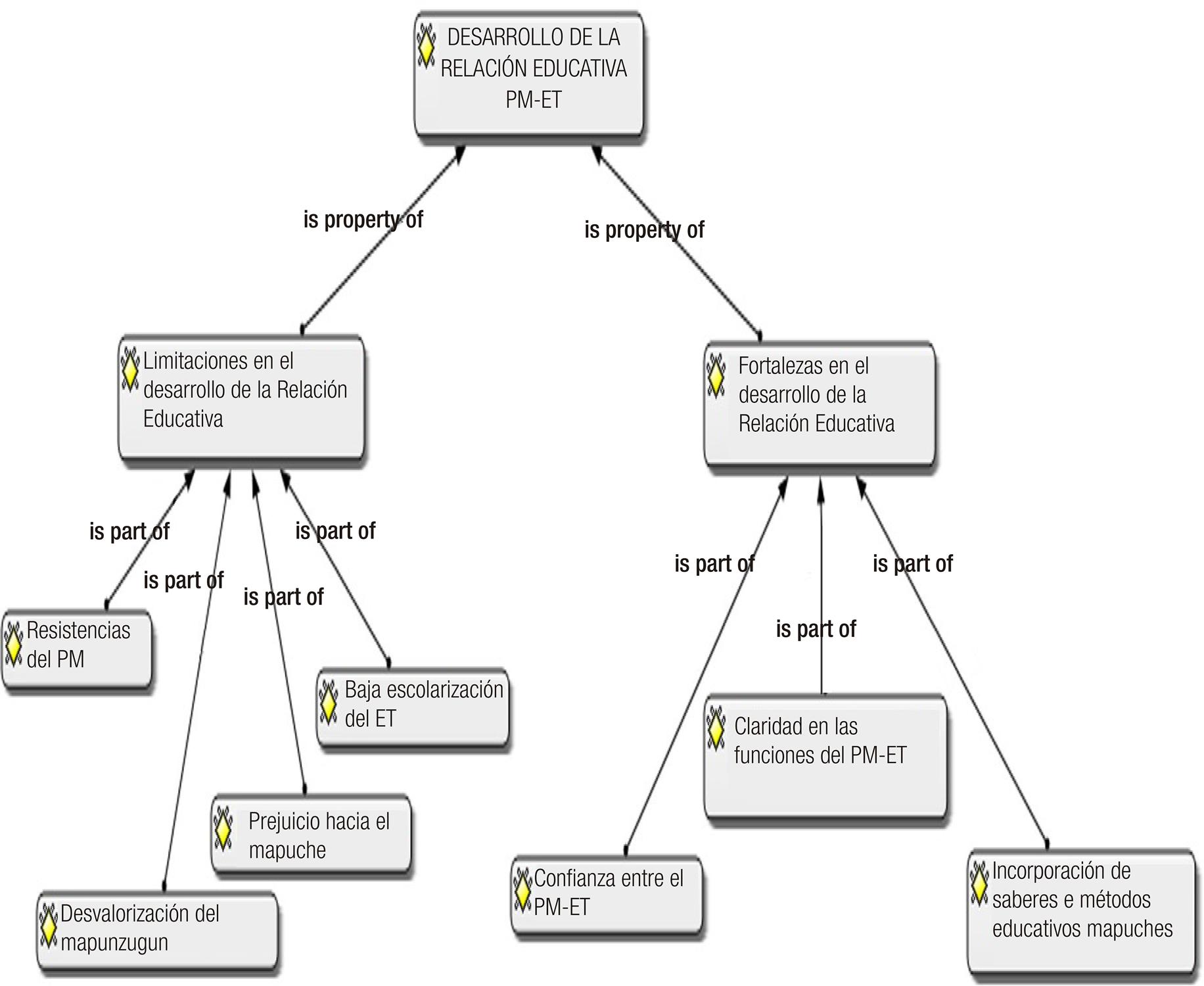
En Chile la educación intercultural bilingüe (EIB) es una política del Estado que incorpora la enseñanza de la lengua y la cultura de los pueblos indígenas en el currículum escolar. El problema de investigación plantea que la concretización de la EIB en el aula se encuentra limitada por desafíos epistemológicos entre los encargados de implementarla. El artículo expone resultados de investigación que describen la percepción de profesores mentores sobre los factores que afectan la enseñanza de la lengua y la cultura mapuche en la relación pedagógica con el educador tradicional, en tres escuelas situadas en comunidades mapuche en La Araucanía. La metodología es de carácter cualitativo, con un nivel descriptivo, en que se aplicaron entrevistas semidirigidas a los participantes. El análisis de la información se realiza mediante el uso de la técnica de teoría fundamentada. Los resultados muestran que existe una percepción negativa hacia la EIB, al concebirla como una política educativa impuesta por el Estado, lo que limita un quiebre paradigmático de la escuela para la enseñanza de la lengua y la cultura mapuche en el aula. Se concluye que es urgente poner en discusión y cuestionamiento la política de EIB que desde su enfoque funcional aumenta el racismo y prejuicio hacia lo mapuche en la educación escolar. Por ende, es necesario repensar la educación intercultural desde una perspectiva crítica, que surge desde los sujetos que históricamente han sido subalternizados.
Downloads
Referências
Downloads
Arquivos adicionais
Publicado
Edição
Seção
Licença
Direitos autorais (c) 2021 Educação e Pesquisa

Este trabalho está licenciado sob uma licença Creative Commons Attribution-NonCommercial 4.0 International License.
A publicação do artigo em Educação e Pesquisa implica, automaticamente, por parte do(s) autor(es) a cessão integral e exclusiva dos direitos autorais da primeira edição para a revista, sem quaisquer honorários.
Após a primeira publicação, os autores têm autorização para assumir contratos adicionais, independentes da revista, para a divulgação do trabalho por outros meios (ex.: repositório institucional ou capítulo de livro), desde que citada a fonte completa, com as referências da mesma autoria e dos dados da publicação original.
As ideias e opiniões expressas no artigo são de exclusiva responsabilidade do autor, não refletindo, necessariamente, as opiniões da revista.