Pedagogical relationship in intercultural education: an approach from mentor teachers in La Araucanía
DOI:
https://doi.org/10.1590/S1678-4634202046229579%20Keywords:
Educational relationship, Intercultural education, Pedagogical practicesAbstract
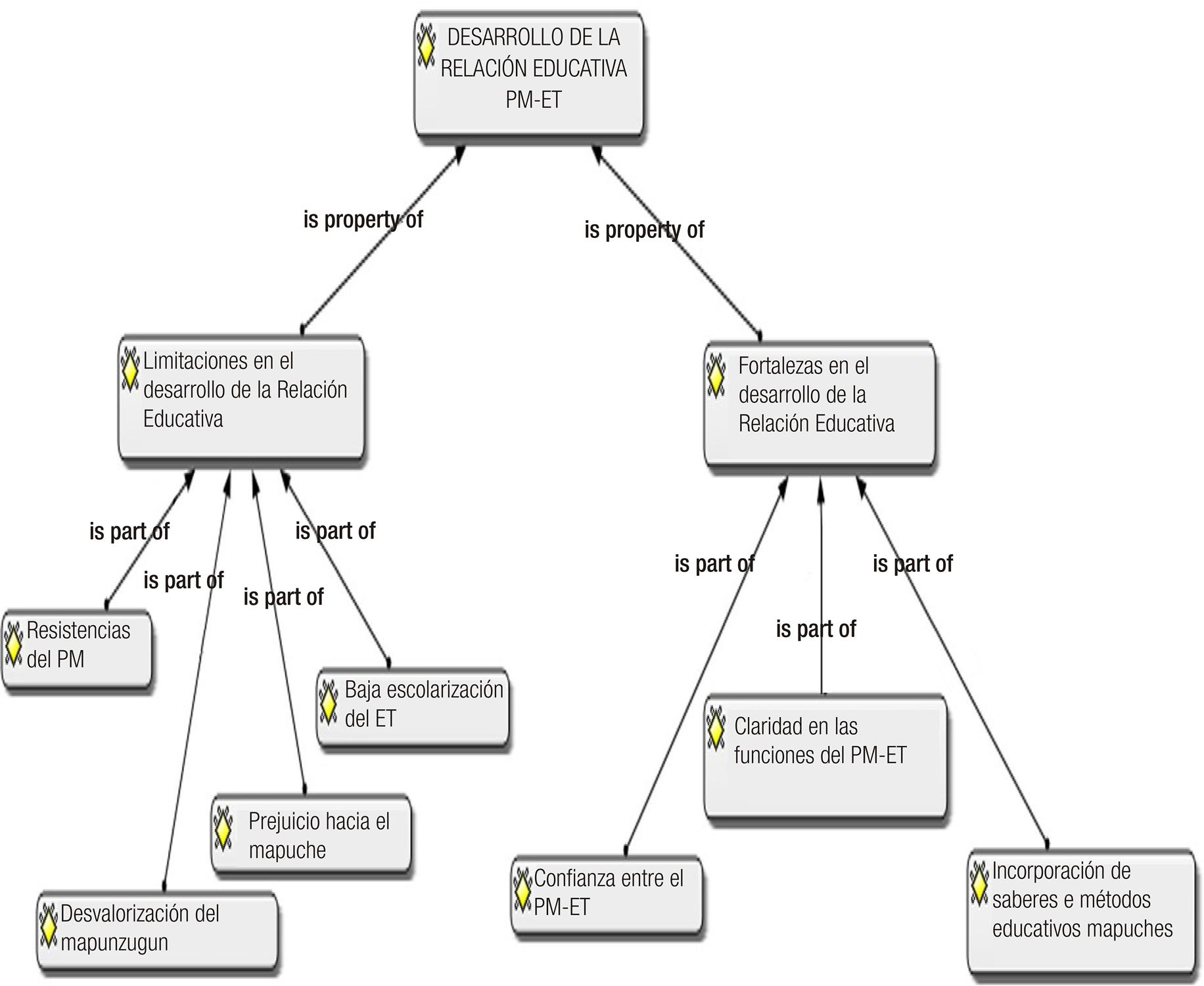
In Chile, bilingual intercultural education (EIB) is a State policy that incorporates the teaching of the language and culture of indigenous peoples in the school curriculum. The research problem suggests that carrying out EIB in the classroom is limited by epistemological challenges put to those responsible for implementing it. The article presents research results that describe the perception of mentor teachers related to factors that affect the teaching of the Mapuche language and culture in the pedagogical relationship with the traditional educator, in three schools located in Mapuche communities in La Araucanía. The methodology is qualitative, with a descriptive level, in which semi-directed interviews were conducted with the participants. The analysis of the information was done by using the grounded theory technique. Results show that there is a negative perception towards EIB, when it is conceived as an educational policy imposed by the State, which limits a paradigmatic breakdown of the school for teaching Mapuche language and culture in the classroom. Conclusion is that there is an urgent need to discuss and question the EIB policy, which due to its functional focus increases racism and prejudice towards the Mapuche in school education. Therefore, it is necessary to rethink intercultural education from a critical perspective, which arises from subjects who have historically been subordinated.
Downloads
References
Downloads
Additional Files
Published
Issue
Section
License
Copyright (c) 2021 Educação e Pesquisa

This work is licensed under a Creative Commons Attribution-NonCommercial 4.0 International License.
Authors assume exclusive responsibility for the concepts expressed in their articles, which do not necessarily reflect the journal’s opinion.
Permission to photocopy all or part of the material published in the journal is granted provided that the original source of publication be assigned.